[Locusonline.co] Kabupaten Bandung Barat — Retakan dalam tata kelola ruang dan lingkungan akhirnya runtuh dalam wujud bencana nyata. Bencana aliran lumpur (mudflow) dahsyat yang menyapu Kampung Sukadami, Lembang, dan Cisarua pada Sabtu dini hari (24/1/2026), bukan sekadar musibah alam biasa. Di balik ratusan korban jiwa, tragedi ini menampakkan benturan fatal antara aktivitas manusia yang tak terkendali dengan kondisi geologi yang rapuh di lereng Gunung Burangrang.
Gubernur Jawa Barat Dedi Mulyadi dengan tegas menyoroti akar masalahnya. “Lokasi longsor berada di daerah kemiringan yang seharusnya ini daerah hutan rimbun, yang berubah menjadi perkebunan sayuran,” ujarnya, Sabtu malam . Pernyataan ini dibenarkan Sekretaris Daerah Jabar, Herman Suryatman, yang mengonfirmasi perubahan masif dari lahan tanaman keras menjadi kebun palawija di kawasan tersebut .
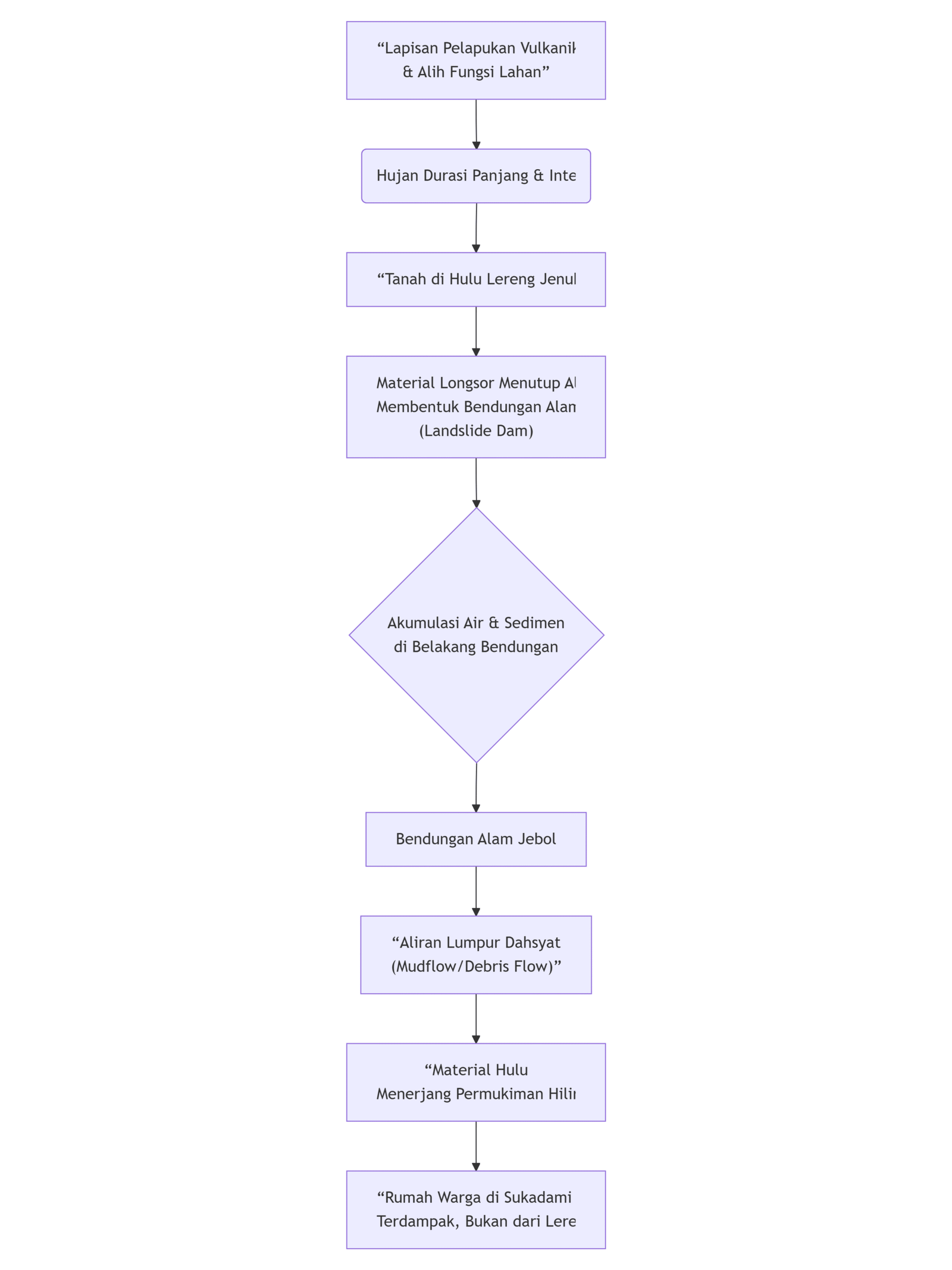
Namun, analisis mendalam dari pakar geologi longsoran Institut Teknologi Bandung (ITB), Imam Achmad Sadisun, mengungkap mekanisme bencana yang jauh lebih kompleks dan mengerikan daripada sekadar longsor lokal .
Anatomi Bencana: Dari Hulu yang Tersumbat ke Hilir yang Tertimpa
Menurut Dr. Imam, peristiwa ini adalah aliran lumpur atau mudflow yang dipicu oleh jebolnya bendungan alam (landslide dam) di hulu sungai pada sistem lereng selatan Gunung Burangrang . Prosesnya adalah sebagai berikut:
Mekanisme ini menjelaskan mengapa rumah-rumah warga, yang tidak berada di lereng curam sekalipun, bisa tersapu. “Rumah-rumah warga sebenarnya tidak longsor pada lereng-lereng tempat mereka berdiri, tetapi terdampak material longsoran yang dikirim dari hulu melalui alur sungai,” jelas Imam . Aliran yang terbentuk bukan air biasa, melainkan campuran lumpur, pasir, bongkah batu, dan kayu yang memiliki daya rusak sangat tinggi .
Potensi Ancaman yang Belum Berakhir dan Tanda Peringatan Alam
Yang lebih mencemaskan, ancaman belum berakhir. Tim ahli masih menemukan indikasi sumbatan-sumbatan serupa di bagian hulu sungai lainnya . Jika hujan dengan intensitas tinggi kembali mengguyur, bendungan-bendungan alam ini berpotensi jebol kembali dan mengirimkan kiriman lumpur ke hilir .
Dr. Imam juga mengingatkan pentingnya mengenali tanda peringatan alam. “Jika sungai yang biasanya mengalir tiba-tiba surut atau menghilang saat hujan lebat, masyarakat harus waspada. Itu menandakan adanya pembendungan di hulu,” tegasnya . Tanda ini adalah alarm untuk segera menjauh dari alur sungai.
Kombinasi Mematikan: Faktor Alam dan Kesalahan Tata Kelola
Bencana ini merupakan buah dari kombinasi faktor alam yang sudah rentan dan kesalahan tata kelola jangka panjang:Faktor Penjelasan Dampak terhadap Bencana Geologi Vulkanik Tua Lapisan tanah pelapukan tebal di atas batuan kedap air di lereng Burangrang . Membentuk bidang gelincir alami yang mudah bergerak saat jenuh air. Curah Hujan Ekstrem Hujan dengan durasi panjang dan intensitas tinggi di Jawa Barat, termasuk Bandung Barat . Memicu kejenuhan tanah hingga kekuatan gesernya menurun drastis. Alih Fungsi Lahan Konversi hutan/kebun tanaman keras menjadi kebun sayur/palawija di lereng . Mengurangi daya ikat akar & fungsi resapan, mempercepat erosi & longsor. Penempatan Permukiman Pembangunan rumah di sempadan sungai atau jalur aliran lama . Meningkatkan kerentanan terhadap aliran lumpur dari hulu.
Sorotan dan Desakan untuk Aksi Nyata Pasca-Bencana
Tragedi ini telah memantik respons serius dari berbagai pihak:
- DPR RI Mendesak Investigasi: Anggota DPR Rajiv mendesak investigasi transparan dan audit lingkungan menyeluruh. Ia menegaskan bahwa cuaca ekstrem tidak boleh dijadikan satu-satunya kambing hitam, sementara lemahnya pengawasan tata ruang diabaikan .
- Komitmen Pemprov Jabar: Gubernur Dedi Mulyadi menegaskan komitmen untuk menata ulang daerah rawan, termasuk kemungkinan relokasi warga dan mengembalikan fungsi alam di lahan kritis .
- Rekomendasi Mitigasi Struktural: Pakar ITB menekankan bahwa mitigasi ke depan harus melampaui penghijauan. Diperlukan pembangunan penghalang aliran (debris flow barrier) dan sistem pemantauan sensorik di jalur aliran untuk mengurangi dampak mudflow di masa depan .
Belajar dari Duka: Momentum untuk Perbaikan Tata Ruang
Dengan puluhan korban masih dinyatakan hilang dan ancaman susulan yang nyata, bencana di Lembang dan Cisarua telah menjadi duka kolektif sekaligus peringatan keras (alarm keras) tentang betapa kritisnya kondisi tata ruang di wilayah penyangga .
Tindakan darurat penyelamatan dan penanganan korban harus segera diiringi dengan keberanian politik untuk mengoreksi kesalahan tata kelola yang telah berlangsung lama. Masa depan keselamatan warga di lereng Burangrang bergantung pada komitmen nyata untuk menghentikan alih fungsi lahan di kawasan lindung, menertibkan permukiman di zona rawan, dan membangun sistem peringatan dini serta mitigasi berbasis sains yang kuat. Bila tidak, tragedi serupa hanya menunggu waktu. (**)













