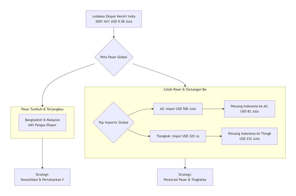
[locusonline.co, Jakarta] Kemiri, yang selama ini dikenal sebagai sekadar bumbu dapur, kini mendadak menyita perhatian. Laporan terkini Lembaga Pembiayaan Ekspor Indonesia (LPEI) atau Indonesia Eximbank mengungkap sebuah lonjakan fenomenal: nilai ekspor kemiri Indonesia melesat 350% year-on-year (yoy) pada tahun ini menjadi USD 9,58 juta. Pertumbuhan ini bahkan lebih dahsyat dari sisi volume, yang meroket 413% menjadi 9,95 ribu ton.
Namun, di balik sorak-sorai angka ini tersimpan cerita yang lebih kompleks. Data yang sama menempatkan Indonesia hanya di peringkat ke-13 eksportir kemiri dunia, dengan porsi 0,5% dari pasar global. Artinya, lonjakan ini adalah lompatan yang luar biasa, namun masih bermula dari basis yang sangat kecil. Hal ini sekaligus membuka tirai tentang potensi pasar yang jauh lebih besar yang belum terjamah.
Peta di bawah ini mengilustrasikan dua realitas tersebut: pertumbuhan ekspor yang spektakuler di wilayah-wilayah tertentu, diimbangi dengan celah pasar (market gap) yang sangat lebar di negara-negara tujuan utama global.
Strategi Ekspor: Konsolidasi Pasar Tumbuh & Penetrasi Pasar Global
Membaca peta tersebut, strategi Indonesia perlu berjalan dua arah:
1. Konsolidasi Basis: Bangladesh dan Malaysia sebagai Pilar
Sebanyak 64% dari ekspor kemiri Indonesia saat ini mengalir ke Bangladesh dan Malaysia. Keduanya merupakan pasar tradisional yang sudah terjangkau secara logistik dan kultur perdagangan. Pemerintah dan pelaku usaha perlu fokus menjaga momentum pertumbuhan di sini dengan meningkatkan kualitas, konsistensi pasokan, dan membangun hubungan dagang yang lebih dalam, misalnya dengan mendorong industri pengolahan hilir di negara tujuan.
2. Penetrasi Pasar Global: Mengejar Peluang Raksasa yang Tertinggal
Di sinilah tantangan dan peluang terbesar berada. Sebagai pasar importir terbesar dunia, Amerika Serikat dan Tiongkok masing-masing mengimpor kemiri senilai USD 500 juta dan USD 320 juta per tahun. Namun, porsi Indonesia di pasar ini masih sangat kecil.
Berdasarkan data dari LPEI, potensi pasar yang belum tergarap di Tiongkok mencapai USD 232 juta, sementara di AS sebesar USD 82 juta. Artinya, masih ada ruang yang sangat luas untuk berkembang. Negara-negara seperti Vietnam (USD 28 juta), Jerman (USD 20 juta), dan Belanda (USD 10 juta) juga menawarkan peluang yang signifikan.
Menjawab Tantangan dengan Inovasi di Hulu: Kisah Desa Devisa Kemiri
Menyadari bahwa kunci membuka pasar premium adalah kualitas dan daya saing, Indonesia Eximbank tidak hanya berfokus pada pembiayaan. Lembaga ini menjalankan pendekatan holistik melalui program Tanggung Jawab Sosial dan Lingkungan (TJSL), dengan “Desa Devisa Kemiri” di Lombok Tengah, Nusa Tenggara Barat (NTB), sebagai pilot project-nya.
Dukungan yang diberikan bersifat strategis dan teknis, tepat sasaran mengatasi titik lemah produksi tradisional:
- Mesin Automatic Vacuum Packager: Memperpanjang masa simpan dan menjaga higienitas produk untuk memenuhi standar ekspor.
- Mesin Pendingin/Dryer: Mempercepat proses pengeringan dan pemecahan kemiri, mengurangi ketergantungan pada cuaca dan meningkatkan efisiensi.
- 2.000 Bibit Varietas Unggul: Untuk peremajaan kebun, meningkatkan produktivitas per hektar, dan menjamin kelestarian lingkungan.
Program ini telah memberdayakan sekitar 350 petani di 40 desa, dengan 60% di antaranya adalah petani inti perempuan. Hasilnya, Desa Devisa Kemiri kini memiliki kapasitas produksi hingga 120 ton per tahun, dengan 40% penjualan langsung menuju pasar ekspor.
Tantangan di Tengah Peluang: Proteksionisme dan Persaingan Global
Meski optimisme tinggi, jalan menuju pasar global tidak mulus. Eksportir Indonesia, termasuk dari NTB, menghadapi tantangan kebijakan proteksionisme, terutama dari Amerika Serikat. Pemberlakuan bea masuk impor yang tinggi oleh pemerintahan AS menimbulkan kekhawatiran akan menurunnya daya saing harga produk Indonesia. Seorang eksportir kemiri NTB mengungkapkan bahwa kebijakan ini memaksa mereka untuk memikirkan ulang rencana penetrasi pasar AS dan berpotensi menyebabkan depresiasi nilai aset.
Di sisi lain, kepercayaan pasar terhadap institusi pembiayaan ekspor Indonesia justru menguat. Baru-baru ini, Indonesia Eximbank berhasil mendapatkan pinjaman sindikasi valas senilai USD 500 juta dari lembaga keuangan internasional, dengan tingkat oversubscription mencapai 150%. Ini adalah sinyal positif bahwa dunia melihat prospek ekspor Indonesia, termasuk dari sektor komoditas seperti kemiri.
Masa Depan Kemiri Indonesia: Dari Bumbu Dapur Menjadi Komoditas Unggulan
Lonjakan 350% ekspor kemiri bukanlah akhir, melainkan awal dari perjalanan panjang. Untuk mengubah momentum ini menjadi fondasi yang kokoh, diperlukan langkah-langkah strategis:
- Replikasi dan Skalabilitas Model Desa Devisa: Keberhasilan program di Lombok Tengah harus menjadi blueprint yang direplikasi di sentra produksi kemiri lainnya, seperti Nusa Tenggara Timur, dengan penyesuaian sesuai kondisi lokal.
- Peningkatan Nilai Tambah (Added Value): Harga kemiri mentah hanya sekitar Rp40 ribu per kilogram, namun bisa melonjak hingga Rp700 ribu per kilogram jika diolah menjadi minyak esensial atau bahan perawatan kulit. Investasi pada industri hilir adalah kunci untuk menangkap nilai ekonomi yang lebih besar.
- Diplomasi Dagang yang Proaktif: Pemerintah perlu aktif melakukan diplomasi untuk menegosiasikan hambatan tarif dan non-tarif, serta mempromosikan kemiri Indonesia di pameran dagang internasional.
Dengan sinergi antara dukungan teknologi untuk petani, strategi pasar yang cerdas, dan iklim kebijakan yang mendukung, kemiri berpotensi menjadi salah satu pilar baru ekspor non-migas Indonesia. Kisahnya telah berubah dari sekadar pewangi rendang, menjadi penyedap devisa negara dan penggerak kesejahteraan di pelosok desa. (**)











